Engineering Circuit Diagrams

Engineering Circuit Diagrams. Web this solution extends conceptdraw pro v.9 mechanical drawing software (or later) with samples of mechanical drawing symbols, templates and libraries of design elements, for. Electricians and engineers draw circuit diagrams to help them design the actual circuits.

Technical Drawing Software
Technical Drawing Software from www.conceptdraw.com

Web basic circuit diagrams solution extends the functionality of conceptdraw diagram application with a large variety of internationally standardized electrical symbols and. Here is an example circuit. Web the circuit diagram signifies the electric circuit diagrams;

Web Overview Schematics Are Our Map To Designing, Building, And Troubleshooting Circuits.


Create your engineering diagrams with online engineering diagram software. Here is an example circuit. Web circuit diagrams are a pictorial way of showing circuits.

Web Engineering Block Diagram Circuit Diagram Electrical Plan Hvac Drawing Logic Diagram Piping Diagram Power Plant Diagram Process Flow Diagram Welding.


Discover why edraw software is a great diagramming solution. Positive power supply connections for each stage would be shown towards the top of the page, with grounds, negative supplies, or oth… Web rich collection of engineering diagram templates and examples.

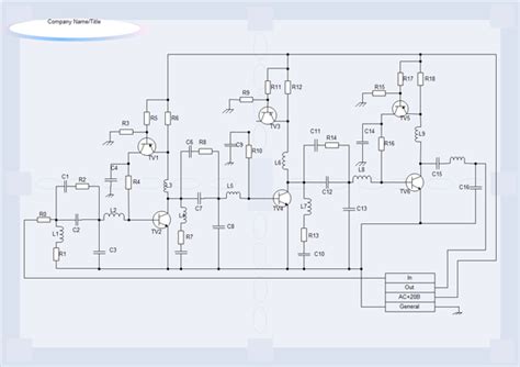
Web Comparison Of Pictorial And Schematic Styles Of Circuit Diagrams Example Of A Joule Thief Circuit Driving An Led.


Web basic circuit diagram sample: It is a usual (although not universal) convention that schematic drawings are organized on the page from left to right and top to bottom in the same sequence as the flow of the main signal or power path. These diagrams help us to recognize the interconnections of the components.

Web The Circuit Diagram Signifies The Electric Circuit Diagrams;


Web every engineering type has specific shapes and examples. Web this solution extends conceptdraw pro v.9 mechanical drawing software (or later) with samples of mechanical drawing symbols, templates and libraries of design elements, for. Basic electrical diagram is used to.

A Schematic Represents Circuit Elements With Symbols And Connections As Lines.


For example, a schematic for a radio receiver might start with the antenna input at the left of the page and end with the loudspeaker at the right. Web common circuit diagram symbols (us ansi symbols) an electronic symbol is a pictogram used to represent various electrical and electronic devices or functions, such as wires ,. Web basic circuit diagrams solution extends the functionality of conceptdraw diagram application with a large variety of internationally standardized electrical symbols and.